4月11日,由中国开源软件联盟PostgreSQL分会主办的“PostgreSQL线上沙龙第五期”落幕。本次沙龙,邀请到了昆明畅博科技有限公司CEO 李晓光(黑哥) ,CUUG优技教育掌门人、长春理工大学兼职教授 陈卫星 ,与广大网友开门论道,分别探讨了”PostgreSQL安装部署”、“PostgreSQL 12.2单表查询成本估算算法”等内容。
一、PostgreSQL安装部署
本期沙龙,李晓光老师从服务器硬件选型、PG数据目录规划、初始化和配置、创建数据库等方面论述了安装部署要点,随后为大家带来了实战操作。


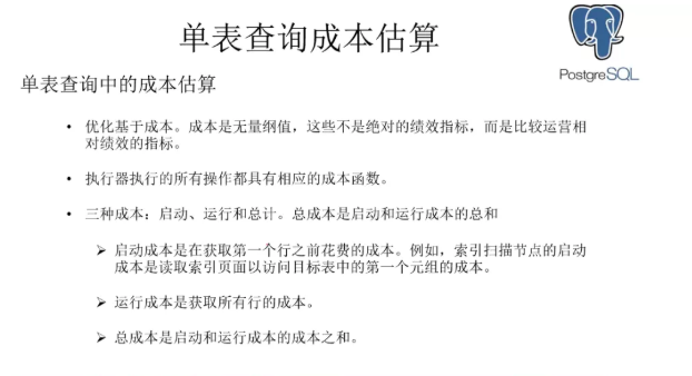
二、PostgreSQL 12.2单表查询成本估算算法
陈卫星老师深耕数据库培训领域多年。继第三期沙龙之后,本次沙龙,陈老师再次来到PostgreSQL沙龙,为大家带来了“PostgreSQL 12.2单表查询成本估算算法”。


CUUG优技教育PostgreSQL中级培训本周末开课,报名咨询QQ:2036105272(闻老师)
PostgreSQL线上沙龙由中国PostgreSQL分会主办,旨在为广大PostgreSQL从业人员、爱好者提供一个向PostgreSQL技术专家学习、交流互动的平台,话题不限。
再次感谢李晓光老师、陈卫星老师,感谢各界朋友的关注与参与。最后跟大家说声抱歉,因为直播软件的问题,本期沙龙未能成功录屏,下面为大家提供本次沙龙PPT下载。
PPT和视频获取方式:识别下方二维码,进入公众号,回复“沙龙第五期”,即可获得下载链接。