作者:魏波,中国PG分会培训认证执行总监、资深数据库工程师,十多年的数据库运维管理及培训经验,掌握PostgreSQL架构部署、性能优化等,致力于推动PostgreSQL在中国的发展。

1.PostgreSQL是最强大的开源对象关系数据库
PostgreSQL(简称“PG”)是最强大的开源对象关系数据库,这句话是国际社区官网的slogen,它的底气是因为PG发展了30多年,聚集了全球很多杰出开源代码贡献者的力量,同时国内外大量的应用用户通过线上业务验证也在积极反馈社区,促进PG功能迭代。这几年国内的开发者和使用者参与度也越来越活跃,这些人才主要分布一线的数据库厂商、云厂商、互联网厂商,譬如平安科技、阿里云、腾讯云、华为、瀚高等。
2.PostgreSQL不仅仅是关系数据库
PG最大的一个特点是全方位可扩展性,可以通过扩展功能处理非关系数据应用场景,譬如地理空间、文档数据等非关系数据类型;同时,也能通过扩展功能实现分布式关系数据库,支持弹性扩容、海量数据管理等特性。
PostgreSQL起源与发展主要经历了三个阶段:
20世纪80年代,加州伯克利大学著名数据库科学家Michael Stonebraker为解决Ingres中的数据关系维护问题,启动了Post-Ingres项目,这就是Postgres的开端;
1994年,两名伯克利大学的香港研究生Andrew Yu和Jolly Chen向Postgres中加入了现在的SQL语言的解释器,从而将Postgres改名为Postgres95;
1996年,随着Postgres95的不断完善,正式更名为PostgreSQL,并沿用至今。

PostgreSQL正如一头强壮、友好的大象。

加利福尼亚大学伯克利分校(University of California, Berkeley),简称伯克利,坐落在美国旧金山湾区的伯克利市,是世界最顶尖的公立研究型大学之一,位列2020年U.S. News世界大学排名第4位,世界大学学术排名第5位,被誉为“公立常春藤”,在学术界尤其享有盛誉。
伯克利为硅谷培养大量人才,包括英特尔创始人戈登·摩尔、苹果公司创始人斯蒂夫·沃兹尼亚克、特斯拉创始人马克·塔彭宁等。 知名华人作家张爱玲、国学家赵元任、政治家孙科均曾在此求学或工作。


PostgreSQL国际社区也被称为全球开发小组,国际社区是个虚拟的非盈利组织,主要是因为核心成员分散在世界各地,但其有着科学规范的组织结构来保证PostgreSQL版本稳定迭代,其中包括核心组、全球用户组、全球站点资产托管组等组成;值得提及的是PG国际社区每一年都会在世界各地组织线下PGConf技术主题大会,提供了PG用户与社区核心贡献者面对面交流的机会。

国际社区主要的协作方式是通过邮件列表来沟通推进PostgreSQL的技术发展,每个功能点都经过了反复的探讨、审核、验证才可能会被合并到PostgreSQL主版本分支。国际社区开放友好是面向全球的,任何有能力的开发者或用户不管身处何地都可以注册账号向社区核心组提交Bugs或贡献代码,据不完全统计参与PostgreSQL内核代码贡献的开发者有600多位,加上参与问题提交者数量不计其数。

PostgreSQL国际社区主要是在做什么?总结为以下两句话:
发一种声音:自由、平等、民主的声音;
完成一件事:让PG变得越来越好用,越来越多人用。
PostgreSQL是优秀的开源软件,它遵循类BSD/MIT协议,BSD是“Berkeley Software Distribution”的缩写,意思是“伯克利软件发行版”。BSD开源协议是一个给于使用者很大自由的协议。可以自由的使用,修改源代码,也可以将修改后的代码作为开源或者专有软件再发布,俗称“为所欲为” 协议,是开源软件的“活雷锋”。
PostgreSQL开放友善的开源协议,工业级的代码开发,造就了现如今丰富的生态支撑。PostgreSQL也已逐渐成为中国政、企客户安全合规,开源替代的最佳选择,最佳途径。

PostgreSQL经过多年的发展,得到了学术界和工业界的充分认可。
1999年获Linux World杂志的该年度"最佳数据库产品"称号。
2000年荣获Linux Journal杂志编辑选择的"最佳数据库"奖。
2002年获Linux New Media杂志编辑评选的“最佳数据库”奖
2003年,也就是最近再一次荣获Linux Journal杂志编辑选择的" 最佳数据库"奖。
2004年获ArsTechnica最佳服务器应用奖。
2008 获得Developer.com编辑选择的数据库工具方向的年度产品。
2017、2018年连续两年赢得了“全球年度数据库”冠军称号。
2019年获O’Reilly终身成就奖,这是继Linux之后第二个获得该奖的开源产品。
2020年再次赢得了“全球年度数据库”冠军称号。

PostgreSQL全球开发小组每年会发布一个主要版本,同时支持维护5个最近主要版本,目前已发展到PostgreSQL 13版本。
PostgreSQL全球开发人员有600多位,分散在世界各地,稳定的版本迭代彰显了社区的强大和氛围的活跃。

因PostgreSQL友好的许可协议和强大的功能体系,有越来越多的数据库产品与其保持着直接或间接的关系,同时这些数据库厂商、互联网厂商也在反哺着PG国际社区的发展。
国内外主要的产品生态包括:
国内:瀚高HGDB/腾讯TBASE/阿里PolarDB/亚信AntDB/华为openGauss/人大进仓KingBase/美创MCDB/红象RedElephant/各大云厂商RDS(PostgreSQL)。
国际:EDB/GreenPlum/Citus/Postgrespro(俄罗斯);微软、亚马逊的RDS云数据库服务。
据PG社区网站信息披露有40多款,相关统计参考以下链接
相关链接:https://wiki.postgresql.org/wiki/PostgreSQL_derived_databases


国际方面用户包括:微软 CitusDATA、亚马逊Amazon、Skype公司、苹果公司、澳大利亚电信公司 Telstra、红帽 Hed Hat、思科公司 Cisco、美国航空航天局 NASA、欧洲银行结算交收系统......甚至包括国际太空站 The International Space Station、纽约证券交易所(New York Stock Exchange,NYSE)等。
国内也有越来越多的知名企业在应用PostgreSQL,例如工商银行、中国邮政储蓄、平安集团、阿里、腾讯、华为、苏宁云商、京东、去哪儿网、高德地图等。
下图展示了全球更多的知名企业用户:

PostgreSQL在DB-Engines的全球数据库排名中位居第四位,随着越来越多的企业、个人用户使用学习,使得它上升趋势越来越强劲,正如股市中的一头牛。


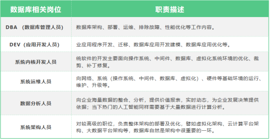
无论是大数据、云计算技术发展还是国家政策引导,国内有越来越多的数据库厂商、云厂商、企业用户在使用PostgreSQL,自然就会产生大量的人才需求。这些岗位包括了数据库的内核开发、应用管理、技术服务、咨询、生态运营等诸多方面。各大数据库企业用户、数据库厂商、互联网云厂商、应用软件供应商、系统集成商便是数据库人才的主要去向。

下面简单整理了与数据库相关的岗位描述,供有志向从事数据库技术相关工作的同学参考:

通过Boss招聘网站搜索Postgres相关的工作,能看到PG技术工程师岗位的薪资都很可观,而且需求量也不小,感兴趣的同学可以去查看一下。

PG国际社区网站提供了很多英文的学习资源,中国PG分会也在不断的输出PG技术学习资源,大家可以通过社区平台网站或微信公众号获得学习资源,自我提升。笔者之前总结过学习PostgreSQL的意义和指引,推荐同学们去阅读一下。
参考手册:https://postgreshub.cn/manual
在线教程:https://postgreshub.cn/course
技术文章: https://www.pgfans.cn/blogs
出版图书:https://postgreshub.cn/book
培训认证:https://www.postgresqlchina.com/train/auth_home
更多内容:https://www.postgresql.org/
学习指引:https://www.pgfans.cn/a?id=176
PostgreSQL主要价值
从以下三个方面简单总了PostgreSQL的主要价值,供大家参考。
To G(政府):
不受它国钳制:国产数据库研究优秀开源PG再创新,数据库系统软件不被它国制约
To B(企业):
企业用户——低成本的使用PostgreSQL管理核心数据资产(核心价值)
数据库产品商——研究掌握源代码,研发自主可控的数据库产品,推向市场
数据库服务商——熟练使用和维护,提供PostgreSQL技术服务
应用软件商——基于PostgreSQL研发软件产品,有更大的自由度,不受商业许可限制
To C(个人):
确立方向,实现价值:通过学习和掌握PostgreSQL,除了可以从事数据库相关工作以外,也可以从事其它系统软件工作,譬如与C语言相关的其它系统软件研发、管理岗。因为系统软件涉及系统语言、网络通信、硬件存储等方方面面,门槛较高,其职业生涯的生命力是比较高的。相关工作包括不限于数据库/系统内核研发、运维管理、应用开发、市场推广等岗位。
PostgreSQL集合了全球内核开发者智慧的结晶,是开放、自由、民主精神的载体,是全人类共有的知识财富。PG的核心价值在于能够帮助企业低成本的管理数据资产,同时可以通过学习研究优秀PG源代码再创新。最后,希望在大家共同参与推动下,PostgreSQL的发展会越来越好。
解决更多PostgreSQL相关知识、技术、工作问题,请访问中国PostgreSQL官方问答社区:www.pgfans.cn
下载更多PostgreSQL相关资料、工具、插件问题,请访问中国PostgreSQL官方下载网站:www.postgreshub.cn